Development
Sprache
Wo wissen wirkt.

Zukunftsperspektiven
entdecken.

Infoevent besuchen

Hot-Disk für anisotrope Materialien

Studiengang
Systemtechnik
Art der Arbeit
Bachelorarbeit
Verfasser/in
Janick Kranz
Referent/in
Prof. Dr. Michael Schreiner
Experte
Claudio Wolfer
Institut
Institut für Computational Engineering
Jahr
2023
Janick Kranz
Arbeit als PDF
FEM Simulation der TPS Methode
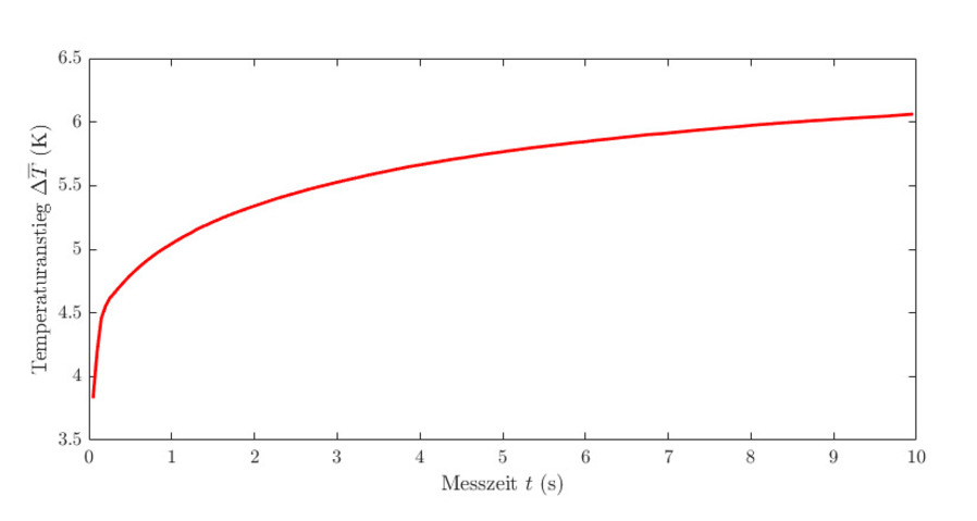
Temperaturanstieg des Hot Disk Sensors während der Messung
Messaufbau für eine Hot Disk Messung
zurück