Motorenprüfstand
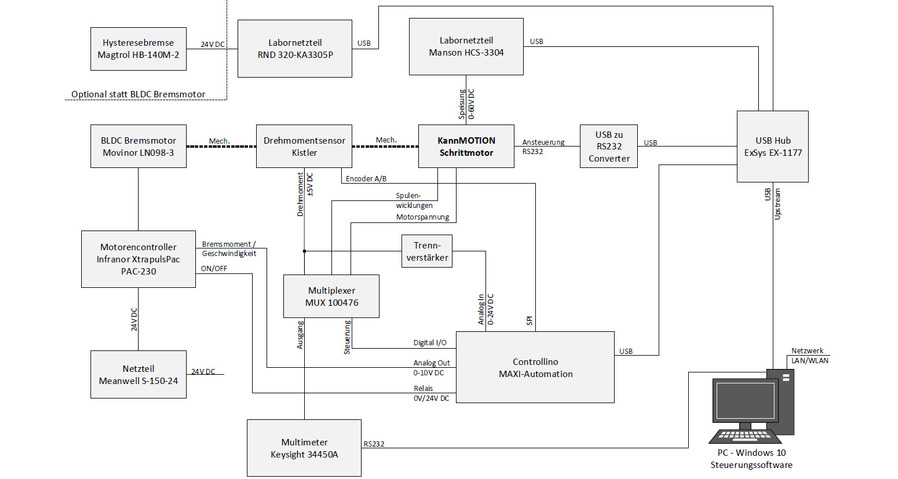
Ausgangslage: Die Adlos AG in Balzers entwickelt und vertreibt Schrittmotoren mit einer integrierten, programmierbaren Steuerung. Um Kunden verlässliche Leistungsspezifikationen liefern zu können, müssen die Schrittmotoren getestet und deren tatsächliche Leistung gemessen werden. Der Industriepartner besitzt dazu einen eigens dafür entworfenen Motorenprüfstand. Da die bestehende Software nicht mehr allen Anforderungen gerecht wird und inkompatibel mit der neusten Generation der eigenen Motorensteuerung ist, soll eine neue Software entwickelt werden.
Vorgehen: In einem ersten Schritt galt es die Hardware und Software des bestehenden Prüfstands bezüglich der Funktionsweise und Ansteuerung aller Komponenten zu analysieren. Die weiteren Schritte der Umsetzung beinhalteten alle Aspekte der Softwareentwicklung.
Gemeinsam mit dem Industriepartner wurden, im Rahmen einer Anforderungsanalyse, die Spezifikationen der neuen Software erarbeitet und in einem verbindlichen Pflichtenheft festgehalten. Im Anschluss daran wurde im weiteren Entwicklungsprozess das objektorientierte Design und die Softwarearchitektur festgelegt, bevor dann mit der eigentlichen Implementierungsphase begonnen werden konnte.
Die Anwendungsfunktionen wurden einzeln in mehreren Iterationen implementiert. Zu jeder Iteration gehörten zudem intensive Tests, die mit Hilfe einer Simulation sowie vor Ort am Prüfstand durchgeführt wurden.
Ergebnis: Die neue Software wurde mit der Microsoft .NET Software-Plattform umgesetzt und beinhaltet zwei Messmodi. Sie werden nun beim Industriepartner eingesetzt, um die maximale Drehzahl und die Drehmoment-Drehzahl-Kennlinie ihrer Schrittmotoren zu ermitteln.



