Mathematische Grundlagen zum simulationsgestützten Experimentieren und Evaluieren
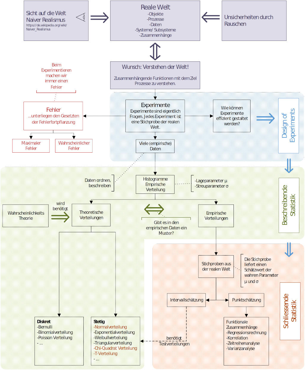
Der Kurs gibt eine Einführung in die Fehleranalyse und -fortpflanzung, das Durchführen von Experimenten sowie der deskriptiven und schliessenden Statistik und umfasst damit alle Grundlagen, welche für eine erfolgreiche Simulation benötigt werden.
Der Kurs umfasst 12 Videos und basiert auf den Vorlesungen Experimentieren und Evaluieren des Frühjahrsemesters 2020/2021.
- Einführung in die Experimentplanung und die Bedeutung der Statistik
- Fehlerfortpflanzung
- Statistische Grundbegriffe und Ablauf der statistischen Untersuchung
- Häufigkeitsverteilungen und ihre Parameter, empirische Verteilungen
- Zeitreihen, Regression, Korrelation und Autokorrelation und der Newton-Algorithmus
- Wahrscheinlichkeit
- Kombinatorik und Wahrscheinlichkeit
- Zufallsvariable, die wichtigsten theoretischen diskreten Verteilungen
- Zufallsvariable, die wichtigsten theoretischen stetigen Verteilungen
- Grundlagen der schliessenden Statistik
- Schätzverfahren
- Testverfahren
Hier finden Sie einen Link, der alle Musterlösungen im Python-, R- oder Knime-Format für die Übungen zu diesem Modul:


