Forschungsprojekt
Linearverstärker für getakteten Netzsimulator
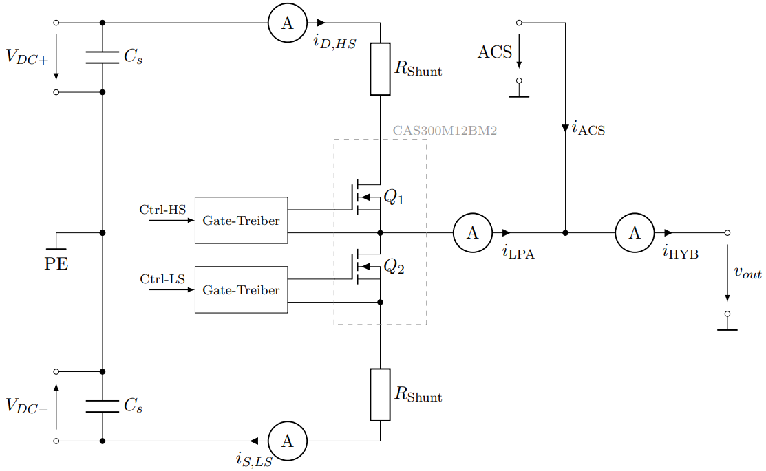
Innerhalb einer Master-Thesis wurde ein Linearverstärker für getaktete Netzsimulatoren entwickelt. Während Schaltregler eine höhere Effizienz aufweisen, besitzen Linearverstärker eine ausgezeichnete Linearität und Dynamik. Zusammen als Hybrid-Konverter können diese beide Aspekte und die gute Effizienz vereint werden. Das Funktionsprinzip wird mit dem Netzsimulator TC.ACS der Firma Regatron AG und einer Ausgangsleistung von P = 50 kVA veranschaulicht.
Ausgangslage
In der Leistungselektronik werden heutzutage meist Schaltnetzteile eingesetzt und Linearverstärker (LPA) verlieren aufgrund der hohen Verluste zunehmend an Bedeutung. Während bei Schaltnetzteilen Effizienzen von η > 99 % erreicht werden, kommen LPAs nicht über 78.5 % hinaus. An die Linearität und Dynamik der Linearverstärker kommen Schaltregler aber nicht heran, obwohl dies in ausgewählten Anwendungen, wie zum Beispiel bei Netzsimulatoren, gefordert wird.
Die international tätige Firma Regatron AG aus der Bodenseeregion ist in der Entwicklung von programmierbaren Netzgeräten tätig. Ihr Gerät, die TC.ACS wird als getakteter Netzsimulator eingesetzt. Die Entwicklung von Wechselspannungsquellen, die zusätzlich als Netzsimulatoren verwendet werden, ist sehr herausfordernd. Die Anforderungen aus den EMV-Normen in Bezug auf Linearität und Dynamik sind enorm hoch. Um diese Vorgaben ausreichend zu erfüllen und zeitgleich einen guten Wirkungsgrad zu erreichen, soll die Kombination der TC.ACS mit einem Linearverstärker geprüft und ein Funktionsmuster entwickelt werden.
Ergebnisse
Mit dem innerhalb dieser Master-Thesis entwickelten Linearverstärker kann das Funktionsprinzip anschaulich bestätigt werden. Der Hybrid-Konverter mit einer Ausgangsleistung von 50 kVA vereint Linearität und Dynamik mit einer hohen Effizienz. Bei linearen und nicht-linearen Lasten erreicht der Verstärker, bestehend aus ACS und Linearverstärker, eine maximale Verzerrung von THDU = 0.047 bis 0.11 %. Das Funktionsmuster zeigt zudem auf, dass die digitale Regelung eines Linearverstärkers gut funktioniert und die Nulldurchgangsverzerrung durch entsprechende Regelung eliminiert werden kann. Ebenfalls kann die erwartete Verbesserung der Dynamik gezeigt werden. Allerdings erfüllt die entworfene Regelung die Anforderungen an die EMV-Normen noch nicht komplett. Bei der Auswahl der Leistungshalbleiter besteht Verbesserungspotential, da der Betrieb im linearen Bereich eine extreme Belastung für einen MOSFET ist und zu thermischer Instabilität führen kann.
Laufzeit: 20.09.2021 - 26.08.2022
Kooperation:
Regatron AG, Rorschach




